Net'weave
Elektronik
quadratbild
-
-
Deutsch
Französisch
Englisch
Ukrainisch
Deutsch
Französisch
Englisch
Ukrainisch

Development of an electronic, interactive exhibition object:

With the Arduino and its related small computers, new possibilities were generated in exhibition technology.
Any sensors enable the planner to use the exhibition interactively. There are almost no more limits!
Electronic circuit boards specially developed by Net'weave are used for proper function and for replacing electronic components.

Using the example of a converted historical telephone, the steps from the idea to the exhibition assembly are shown below:
After it was clear that a historic telephone was to be converted into a jukebox, the old electronics were removed and important components soldered free. For example the special hook switch. With the components still to be used and the new components, such as Arduino and music player, an experimental arrangement was set up and tested.
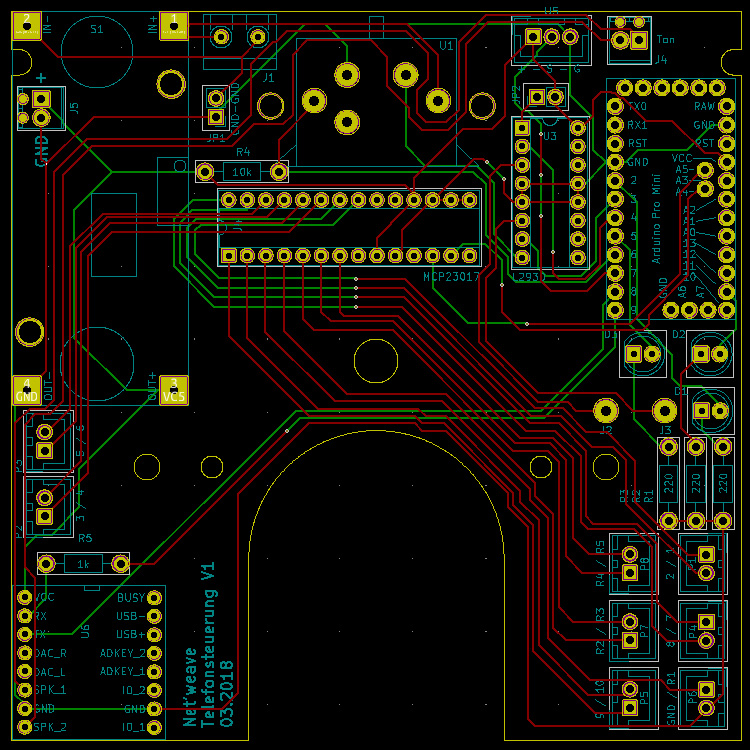
After the functioning test arrangement, the circuit is neatly recorded graphically in a scheme. The software used for this is KiCAD.
This scheme is later used in the same program to layout the circuit board.
The on-board computer, usually an Arduino minipro, is programmed as early as the test phase. An important prerequisite before drawing the scheme. All lines must be addressed correctly by the small computer.
Laying out the circuit board is a tricky task. All connections must be correctly connected in two layers. The more sensors and other components such as resistors, capacitors, etc. are needed, the tighter the conductor paths have to be.
The layout board is exported for 3D representation and visualized in the Rhino7 software. In this step, the conductor tracks are checked again. Is everything in the right place? Isn't a component missing?
The electronic components are added to the 3D program. An important step to control the accuracy of fit of the circuit board and the use of space inside the telephone. This visualization is very important. A misplacement of even one component can render the board unusable.
Finalizing the project on site.
The interactive telephone is placed in the museum and connected to the house electronics, the vernissage can take place.
After a good three weeks, the externally commissioned and manufactured circuit board will arrive in our workshop. All components are soldered or, where possible, plugged in.
Everything fits and the function of the telephone jukebox is put through its paces before it goes into the museum.
Clean project documentation is part of a good project conclusion. Programs, schemes and explanatory pictures later help to understand the application. Customizations can be redesigned more cost-effectively this way.
Versuchsanortnung
Schema
Platinendesign
leere Platine
Platine bespielt
Programmierung
Gerätemontage
Endmontage
Dokumentation